Bad.
news
短视频
长视频
日本 AV
H 动漫
新闻
下载 免费看片 App
加入电报群
评论
登录
|
繁體
搜成人🔞
搜新闻📰
最近搜索:
发布时间:
2026-03-21 10:20:36
1
分
数据加载中
关注推特
收听电报
2
1
0
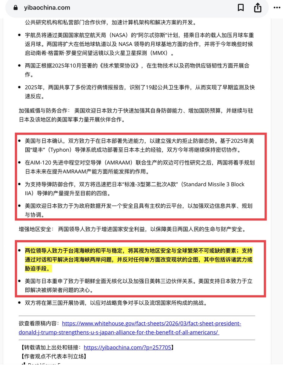
《议报》转发了韩连潮博士对白宫发布加强美日同盟“简报”的精彩解读推文,特推荐分享。
这篇在X上发布的重磅推文指出,美日两国不仅将保持台湾海峡和平的战略重要性,从地域性问题提升到事关全球和平的高度,而且提出了明确的战略升级思路。推文短小精悍但份量极重。
时政
(
twitter.com
)
1个月前
由
蔡霞
提交
分享到
点击图片查看原图
点击图片查看原图
点击图片查看原图
点击图片查看原图
Markdown支持
提交
提交中...
评论加载中...
您可能感兴趣的:
1
130
129
129
宝子们,我不加微信不要问我要了,我也不要礼物不要门槛,聊的来的就在推特或者电报联系,合适的大家就聚聚,彼此平等、公平的和朋友一样对待就行了!能够想明白的人再私信我,最近比较忙,没有意义的招呼太多就不一一回复了!
porn
(
twitter.com
)
4年前
•
twitter机器人
•
下载视频
1 评论
分享到
Your browser does not support the video tag.
2
219
218
218
Watch video
porn
(
twitter.com
)
4年前
•
twitter机器人
•
下载视频
0 评论
分享到
Your browser does not support the video tag.
3
29
28
28
你们会喜欢这样的脸吗?
porn
(
twitter.com
)
4年前
•
twitter机器人
•
下载视频
0 评论
分享到
Your browser does not support the video tag.
4
228
227
227
冬至快乐!吃汤圆了嘛?没吃的话我这里还有两个
porn
(
twitter.com
)
4年前
•
twitter机器人
•
下载视频
0 评论
分享到
Your browser does not support the video tag.
5
27
26
26
早安,提前祝大家国庆快乐
porn
(
twitter.com
)
4年前
•
twitter机器人
•
下载视频
1 评论
分享到
Your browser does not support the video tag.
6
182
181
181
拥有这样的女友是一种什么样的感觉?
porn
(
twitter.com
)
4年前
•
twitter机器人
•
下载视频
1 评论
分享到
Your browser does not support the video tag.
7
533
532
532
老公既然同意了,那享受就完了。
porn
(
twitter.com
)
4年前
•
twitter机器人
•
下载视频
3 评论
分享到
Your browser does not support the video tag.
8
314
313
313
Watch video
porn
(
twitter.com
)
4年前
•
twitter机器人
•
下载视频
0 评论
分享到
Your browser does not support the video tag.
9
204
203
203
男人只顾着自己爽,虽然我是带鸡吧骚秘书,那就拿你养的小情人发泄一下。
(更多H动漫请留意评论区,或还可全屏视频点击链接)
porn
(
twitter.com
)
4年前
•
twitter机器人
•
下载视频
2 评论
分享到
Your browser does not support the video tag.
10
239
238
238
喜欢你被撞的每一下
活动圆满结束
porn
(
twitter.com
)
4年前
•
twitter机器人
•
下载视频
2 评论
分享到
Your browser does not support the video tag.
11
15
14
14
我只想安安静静的做自己
porn
(
twitter.com
)
4年前
•
twitter机器人
•
下载视频
0 评论
分享到
Your browser does not support the video tag.
12
133
132
132
Watch video
porn
(
twitter.com
)
4年前
•
twitter机器人
•
下载视频
0 评论
分享到
Your browser does not support the video tag.
13
15
14
14
努力成为自己喜欢的那种人
就算不成功 至少你会喜欢 这样努力的自己❤
porn
(
twitter.com
)
4年前
•
twitter机器人
•
下载视频
0 评论
分享到
Your browser does not support the video tag.
14
25
24
24
目标:自己的嘴,发射
porn
(
twitter.com
)
4年前
•
twitter机器人
•
下载视频
0 评论
分享到
Your browser does not support the video tag.
15
80
79
79
绿帽淫,情趣开裆黑丝袜,无套插入,每一次都深深插入,绿帽王八,一边看着老婆被干,一边告诉单男用力操这个骚货,把精子射在他的逼逼里,骚货超级抗干,期待更多大鸡吧征服她.后续更精彩,野外漏出,勾引,公园啪啪,文字限制不一一介绍了
porn
(
twitter.com
)
4年前
•
twitter机器人
•
下载视频
0 评论
分享到
Your browser does not support the video tag.
16
27
26
26
好久没更了,来点库存
porn
(
twitter.com
)
4年前
•
twitter机器人
•
下载视频
0 评论
分享到
Your browser does not support the video tag.
17
67
66
66
午夜飞行有种氤氲迷离的香 ,
porn
(
twitter.com
)
5年前
•
twitter机器人
•
下载视频
1 评论
分享到
Your browser does not support the video tag.
18
5
4
4
那些移民到加拿大又对正在发生的自由卡车运动毫无兴趣的的华人,难道你们来到这里是打酱油的吗?你们以为现在的自由人权是理所当然的吗?你们对所在国家的社会秩序毫无责任与担当的吗?当这一切失去的时候你们能够毫无愧疚面对良心吗?
porn
(
twitter.com
)
4年前
•
twitter机器人
•
下载视频
0 评论
分享到
Your browser does not support the video tag.
19
7
6
6
为什么能接受苹果自己订立规则并且执行,而且规则随时改随时生效的用户,会对twitter做同样的事情表示不可接受呢?这俩个事情之间有什么本质区别吗?
porn
(
twitter.com
)
5年前
•
twitter机器人
0 评论
分享到
20
84
83
83
好想在KTV包厢被干坏
有人有经验吗?
porn
(
twitter.com
)
4年前
•
twitter机器人
0 评论
分享到
21
400
399
399
尝尽了男欢女爱,人生也没有什么遗憾了呀。
porn
(
twitter.com
)
4年前
•
twitter机器人
•
下载视频
3 评论
分享到
Your browser does not support the video tag.
22
332
331
331
《透明时装秀》NO.17季
看露出
最爽的莫过于时装表演
各个肤白貌美大长腿
袒胸露乳 无视人前
刺激你的每一根神经
porn
(
twitter.com
)
4年前
•
twitter机器人
•
下载视频
0 评论
分享到
Your browser does not support the video tag.
23
116
115
115
江浙沪已经没有好玩的地方了!
porn
(
twitter.com
)
4年前
•
twitter机器人
•
下载视频
1 评论
分享到
Your browser does not support the video tag.
24
163
162
162
房东怀了我的孩子2,房东的儿子窥见我上门搞他母亲,就让他学习,我故意的!
完整版链接在评论区首条或视频中间弹幕
porn
(
twitter.com
)
4年前
•
twitter机器人
•
下载视频
0 评论
分享到
Your browser does not support the video tag.
25
110
109
109
至于与自己老公视频这种体验。。。实在令人着迷。这是一种记忆,植入骨髓。有幸经历过,很感谢弟弟和弟妹@huajingu111对我的信任。让我至今还记得那天的小浪漫。#淫妻
porn
(
twitter.com
)
4年前
•
twitter机器人
•
下载视频
0 评论
分享到
Your browser does not support the video tag.
创建一个新帐户
只需要几秒!
用户名:
电子邮件:
(必填)
密码:
输入验证码:
点此刷新
创建帐户
登录
已拥有账号并想要登录?
用户名:
密码:
登陆
忘记密码?