媒体报道,中国性价比笔记本品牌驰为(Chuwi)近日陷入CPU欺诈丑闻,被曝出拿老U充当新U。
以高性价比著称的国产笔记本品牌驰为(Chuwi),其CoreBook X笔记本电脑被曝宣传搭载新款锐龙处理器,实际却装配过时型号。
用户反映,自己购买的该型号笔记本,实际使用体验与宣传的新款锐龙5 7430U处理器性能不符,疑似存在配置缩水问题。
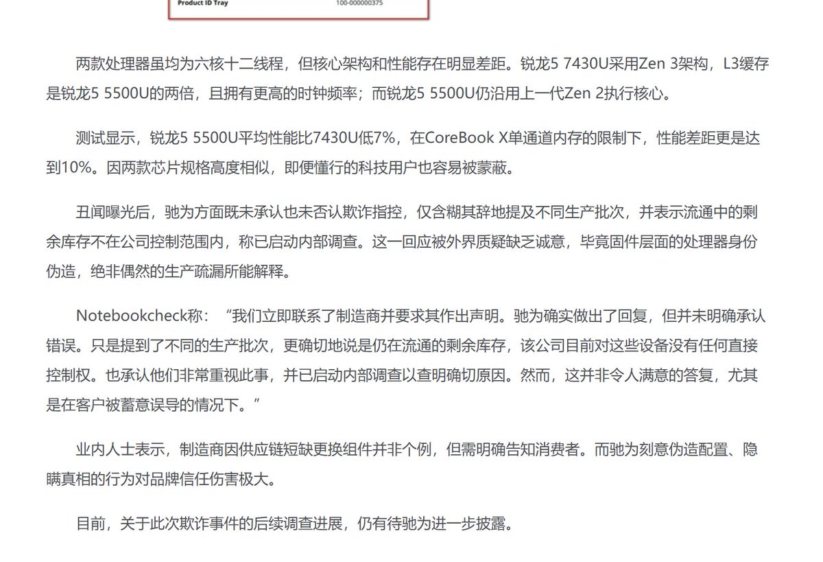
但芯片本身无法造假,Notebookcheck团队拆解设备、取下CPU散热器后发现,芯片上的OPN编号100-000000375清晰可见,经AMD官网核实,该代码对应的实际是上一代的锐龙5 5500U(基于Zen 2架构,2021年发布)处理器。
两款处理器虽均为六核十二线程,但核心架构和性能存在明显差距。锐龙5 7430U采用Zen 3架构,L3缓存是锐龙5 5500U的两倍,且拥有更高的时钟频率;而锐龙5 5500U仍沿用上一代Zen 2执行核心。
更令人震惊的是,驰为涉嫌通过BIOS固件层面的修改,刻意伪造处理器身份。在BIOS、Windows系统,甚至CPU-Z、HWiNFO64等权威硬件诊断工具中,该芯片均显示为锐龙5 7430U...
测试显示,锐龙5 5500U平均性能比7430U低7%,在CoreBook X单通道内存的限制下,性能差距更是达到10%。因两款芯片规格高度相似,即便懂行的科技用户也容易被蒙蔽。
丑闻曝光后,驰为方面既未承认也未否认欺诈指控,仅含糊其辞地提及不同生产批次,并表示流通中的剩余库存不在公司控制范围内,称已启动内部调查。
点击图片查看原图
点击图片查看原图
点击图片查看原图
点击图片查看原图