Bad.
news
短视频
长视频
日本 AV
H 动漫
新闻
下载 免费看片 App
加入电报群
评论
登录
|
繁體
搜成人🔞
搜新闻📰
最近搜索:
发布时间:
2026-02-27 17:21:11
1
分
数据加载中
关注推特
收听电报
2
1
0
“大哥,写完咱好歹检查一下吧🤣”
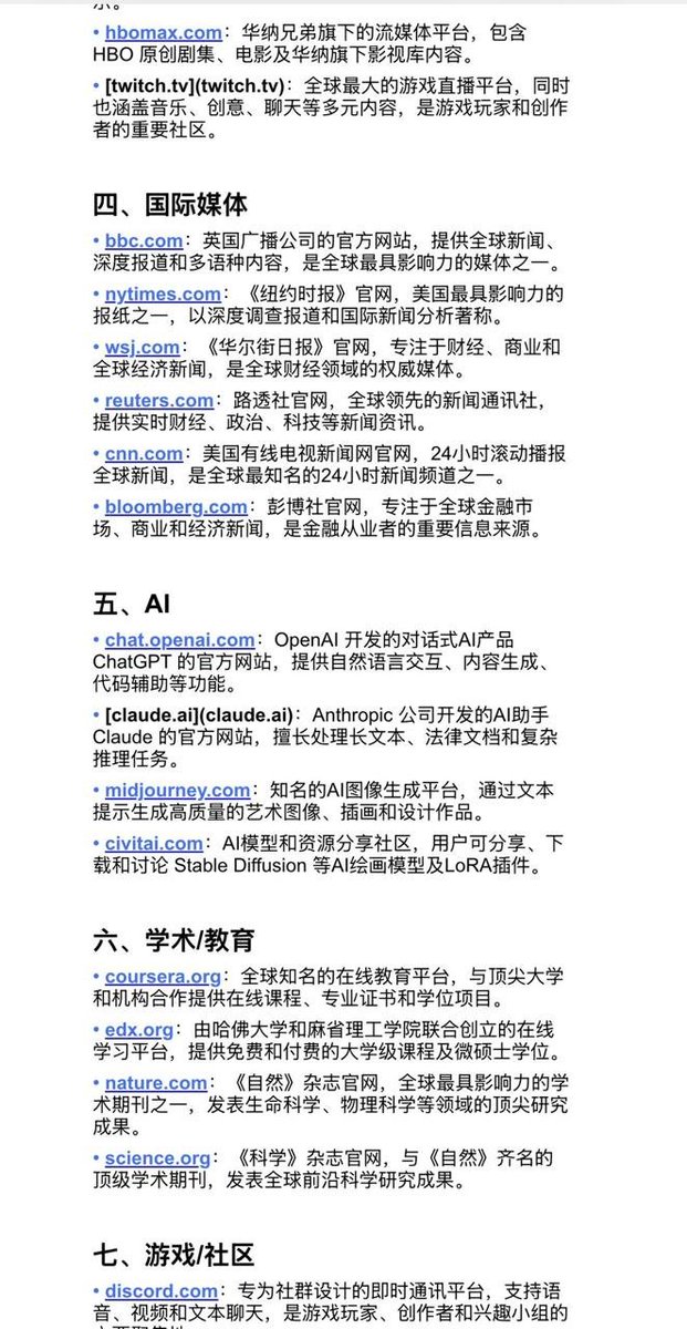
网友投稿:四川省南充市某机关单位用于培训公务员“禁止翻墙”的内部资料。其中一个文档列出了所谓“常见翻墙网址清单”,由AI生成整理,甚至连AI回复中的一些格式和提示语都原封不动保留。
时政
(
twitter.com
)
1个月前
由
李老师不是你老师
提交
分享到
点击图片查看原图
点击图片查看原图
点击图片查看原图
Markdown支持
提交
提交中...
评论加载中...
您可能感兴趣的:
1
135
134
134
拥有这样的女友是一种什么样的感觉?
porn
(
twitter.com
)
4年前
•
twitter机器人
•
下载视频
1 评论
分享到
Your browser does not support the video tag.
2
302
301
301
#精东影业 这是健身教练偷拍的从没有发过的录像,平时男友有时候心血来潮让我跪下给他口,我要么说地上脏,或者说跪着累拒绝他,然而面对健壮的肌肉教练,跪的如此卖力熟练顺滑且标准,可能这就是给男友最好的回报吧~
porn
(
twitter.com
)
4年前
•
twitter机器人
•
下载视频
2 评论
分享到
Your browser does not support the video tag.
3
64
63
63
疯狂3P操翻天极品美女性瘾强,和哥们满足她渴望小穴,前裹后操太刺激,青筋爆裂粗喘气!
完整版链接在评论区首条或视频中间弹幕
porn
(
twitter.com
)
4年前
•
twitter机器人
•
下载视频
0 评论
分享到
Your browser does not support the video tag.
4
168
167
167
Watch video
porn
(
twitter.com
)
4年前
•
twitter机器人
•
下载视频
0 评论
分享到
Your browser does not support the video tag.
5
173
172
172
《透明时装秀》NO.17季
看露出
最爽的莫过于时装表演
各个肤白貌美大长腿
袒胸露乳 无视人前
刺激你的每一根神经
porn
(
twitter.com
)
4年前
•
twitter机器人
•
下载视频
0 评论
分享到
Your browser does not support the video tag.
6
245
244
244
连着被小弟弟搞了3天,逼逼都被玩肿了,弟弟也被我榨干精尽了,今晚终于能休息了,,,
porn
(
twitter.com
)
4年前
•
twitter机器人
•
下载视频
1 评论
分享到
Your browser does not support the video tag.
7
67
66
66
Watch video
porn
(
twitter.com
)
4年前
•
twitter机器人
•
下载视频
0 评论
分享到
Your browser does not support the video tag.
8
364
363
363
包养某大学大二学生,几天没有约她刚见面就扒裤子,想怎么搞怎么搞,没有半点怨言,还要求他的金主爸爸操她一个小时不能射,操死她这个宝贝女儿。
(全片观影地址在评论区,或打开视频点击链接下载搜索关键词即可观看)
porn
(
twitter.com
)
4年前
•
twitter机器人
•
下载视频
1 评论
分享到
Your browser does not support the video tag.
9
216
215
215
平时女神范的学姐其实是一个喜欢刺激和学弟们无套4p的骚货呀。
porn
(
twitter.com
)
4年前
•
twitter机器人
•
下载视频
1 评论
分享到
Your browser does not support the video tag.
10
45
44
44
最近作息时间调整了一下。今天改成上午发。
porn
(
twitter.com
)
4年前
•
twitter机器人
•
下载视频
0 评论
分享到
Your browser does not support the video tag.
11
169
168
168
福利到 昨天不小心喷水了❤️。如果哥哥们喜欢的话要多转发按赞哦
porn
(
twitter.com
)
4年前
•
twitter机器人
•
下载视频
0 评论
分享到
Your browser does not support the video tag.
12
234
233
233
很困但是不想睡,想搞个黄涩。
给哥哥看粉裙下的小穴!
porn
(
twitter.com
)
4年前
•
twitter机器人
•
下载视频
2 评论
分享到
Your browser does not support the video tag.
13
116
115
115
各位帅哥不要尝试给我寄礼品或者红包什么了!你们真有心的话可以到水滴筹给需要帮助的孩子或者老人捐赠三五十吧,毕竟物质上面我条件还算不错,你们精神上多满足我就行了,谢谢!
porn
(
twitter.com
)
4年前
•
twitter机器人
•
下载视频
0 评论
分享到
Your browser does not support the video tag.
14
123
122
122
这姐姐太6了,伤害不大,侮辱性极强啊!
porn
(
twitter.com
)
4年前
•
twitter机器人
•
下载视频
1 评论
分享到
Your browser does not support the video tag.
15
384
383
383
老公既然同意了,那享受就完了。
porn
(
twitter.com
)
4年前
•
twitter机器人
•
下载视频
2 评论
分享到
Your browser does not support the video tag.
16
132
131
131
Watch video
porn
(
twitter.com
)
4年前
•
twitter机器人
•
下载视频
1 评论
分享到
Your browser does not support the video tag.
17
149
148
148
你要知道我一个人可满足不了他们,所以就拜托老公了!
porn
(
twitter.com
)
4年前
•
twitter机器人
•
下载视频
1 评论
分享到
Your browser does not support the video tag.
18
86
85
85
调教的意义就是在于让你明白主人的指令是可以战胜自己的本能的。
水下深喉出来的第一件事当然是感谢主人的赏赐而不是呼吸。
porn
(
twitter.com
)
4年前
•
twitter机器人
•
下载视频
1 评论
分享到
Your browser does not support the video tag.
19
42
41
41
客官,请自便~
@whiteXM98
porn
(
twitter.com
)
4年前
•
twitter机器人
•
下载视频
0 评论
分享到
Your browser does not support the video tag.
20
203
202
202
边顶边拍被妹子发现
刺激越来越硬越用力
加入 观看完整版
详情请点我头像查看置顶推文或资料
#顶友 #顶臀 #涂鸦 #街射 #顶族顶友
#地铁色狼 #痴汉 #摸臀 #反差
#痴汉 #抄底…
porn
(
twitter.com
)
4年前
•
twitter机器人
0 评论
分享到
21
44
43
43
羞羞的肉棒,灵魂互换,在狗头大师指导下,阴阳交合找寻自己,竟然猛操自己的洞洞!
完整版链接在评论区首条或视频中间弹幕
porn
(
twitter.com
)
4年前
•
twitter机器人
•
下载视频
1 评论
分享到
Your browser does not support the video tag.
22
129
128
128
都说想看我艹表弟
建议声音调小观看
和表弟出去漂流
晚上在酒店沙发上打开窗疯狂输出
表弟的叫床声窗外听得清清楚楚
每一下都顶到表弟的最深处
操的表弟白沫四处飞溅
请看到最后
porn
(
twitter.com
)
4年前
•
twitter机器人
•
下载视频
2 评论
分享到
Your browser does not support the video tag.
23
261
260
260
尝尽了男欢女爱,人生也没有什么遗憾了呀。
porn
(
twitter.com
)
4年前
•
twitter机器人
•
下载视频
2 评论
分享到
Your browser does not support the video tag.
24
112
111
111
Watch video
porn
(
twitter.com
)
4年前
•
twitter机器人
•
下载视频
1 评论
分享到
Your browser does not support the video tag.
25
22
21
21
是存货!小肚子顶得大屁股一震一震的,包茎唧唧在里面真是太舒服了❤️
(不过自动感光加美白滤镜的相机就好生草)
porn
(
twitter.com
)
4年前
•
twitter机器人
•
下载视频
0 评论
分享到
Your browser does not support the video tag.
创建一个新帐户
只需要几秒!
用户名:
电子邮件:
(必填)
密码:
输入验证码:
点此刷新
创建帐户
登录
已拥有账号并想要登录?
用户名:
密码:
登陆
忘记密码?