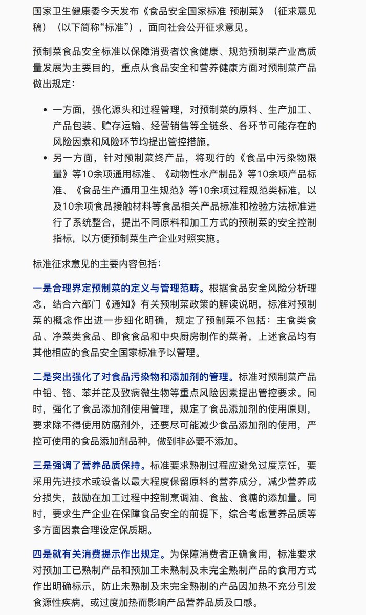
国家卫健委:预制菜不得使用防腐剂、保质期不应超一年,明确四类食品不属于预制菜,即主食类食品、净菜类食品、即食食品和中央厨房制作的菜肴。 尽可能使用减少食品添加剂,将可使用的食品添加剂种类缩小至《食品安全国家标准 食品添加剂使用标准》(GB 2760)中规定的、可在各类食品中“按生产需要适量使用”的添加剂品种(即不需给出添加限制量的品种)。
点击图片查看原图
只需要几秒!
创建帐户
已拥有账号并想要登录?
登陆 忘记密码?