《透明且不拖沓的交易终端Genius,你撸了吗?》
昨天照理准备打开电脑撸Genius,突然发现新人注册撸分活动提前结束了,去问了一下团队,说因为发现有大规模的用Bot撸分行为出现所以中止😂
太可惜,差点就4级了呢😅
顺带问了一下什么时候TGE之类社区关心的问题,本来也没想会获得回复(大家都懂),结果Ryan说今天会有相关消息。
果然今天空投相关的白皮书就出来了,信息很丰富,一句话总结:
前面听劝撸了的人赚到了
~~~~~~~~
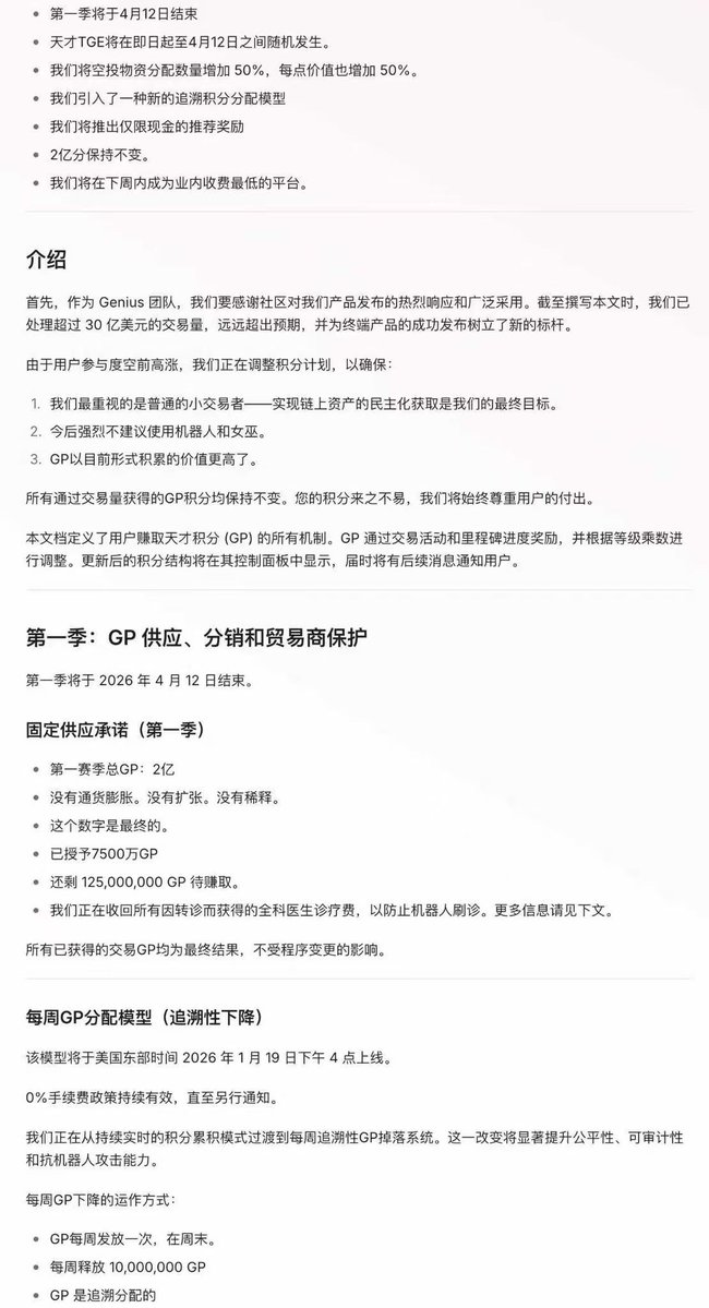
从贴上来的白皮书可以看到,与其它吊胃口遥遥无期的交易终端项目相比,Genius有几个地方透明的让人震惊:
1⃣ 项目会在4月12前发币,这是被书面承诺的,不用担心团队赖皮或者照理由PUA。
2⃣ 4月12日第一季结束的时候总的GP分数是固定的,就2亿,不会找理由突然增发膨胀,损害早期用户的利益(太棒了,深受其害🥲🥲)
3⃣已经发放了7500万GP,还有1.25亿GP在未来三个月发放。(我之前发推按头时候上车的小伙伴赚大发了)
4⃣ 后续GP发放会倾向于普通中小交易者,大家需要靠现货交易来获取GP积分,推荐奖励不会包括GP积分(不用担心我白嫖大家点数😂😂)
如果说之前我觉得产品还有些不是很顺手心里有点抱怨,现在团队的态度让我好感度+++
产品都是可以改进调整的,但在当下项目方鸡贼频出,遛用户如遛狗,随意膨胀积分,TGE时间一拖再拖遥遥无期,信用度四面漏风的时代,透明且坚定的公告是少见且值得Respect的。
~~~~~~~~~
所以现在我依然按头建议大家把 @GeniusTerminal 用起来,左右不过3个月时间,每周积分发放,很容易知道自己的进度, @yzilabs 投资上千万资金,CZ做顾问,能差到哪里去???
我后续也会把Genius作为一个持续更新的项目来报道。
最后,欢迎大家用我的推荐码,我也会给大家多更新自己的策略和掌握的情报。
传送门:
https://t.co/HfKpkNF0sB
点击图片查看原图
点击图片查看原图
点击图片查看原图