site stats
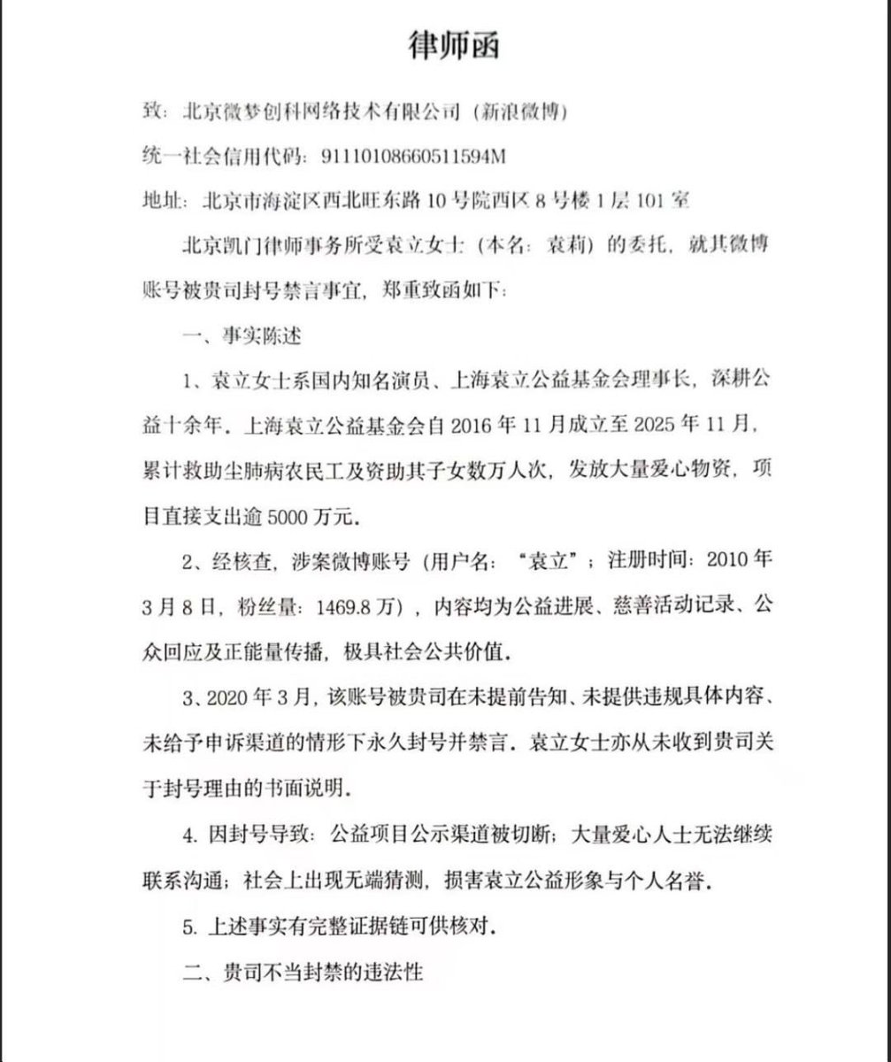
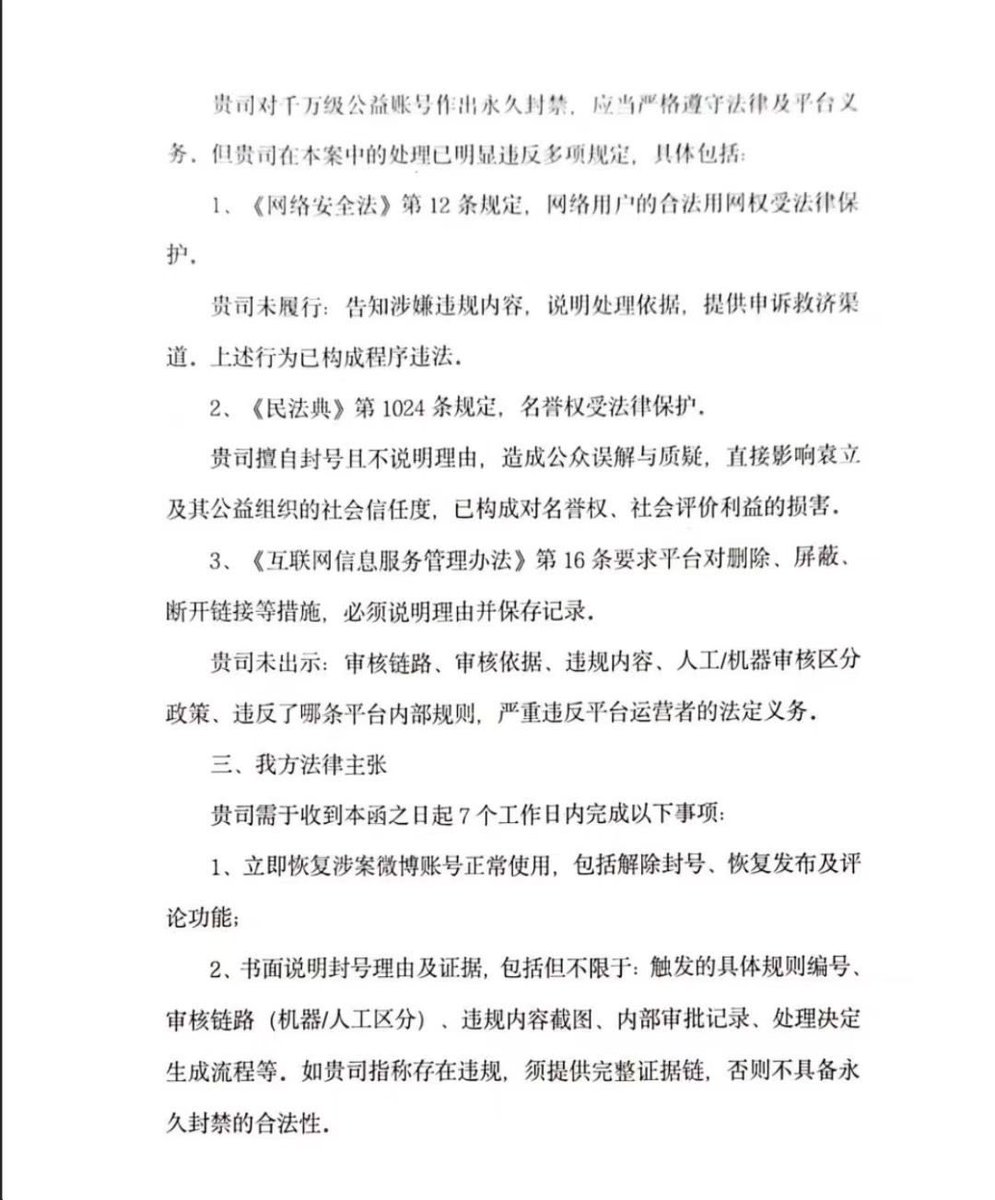
张凯律师代表演员袁立致函新浪微博,严正抗议其账号被非法封禁。
sign_in_with_google sign_in_with_google

6761 位用户此时在线

24小时点击排行 Top 10:
  1. 本站自动实时分享网络热点
  2. 24小时实时更新
  3. 所有言论不代表本站态度
  4. 欢迎对信息踊跃评论评分
  5. 评分越高,信息越新,排列越靠前