site stats
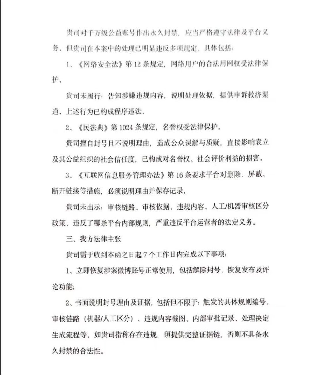
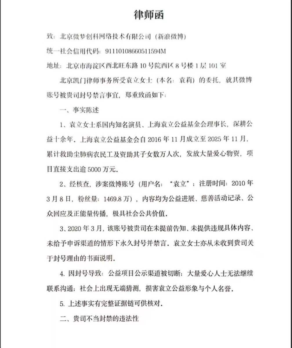
近日,中国知名演员袁立(本名袁莉)因其微博账号被封号一事,通过律师向新浪微博(北京微梦创科网络技术有限公司)提起诉讼。据透露,袁立于2020年3月被永久封禁其拥有约1400多万粉丝的微博账号,且未收到微博方面的违规具体说明或申诉渠道。袁立方面认为封号行为没有法律依据,严重影响其公益活动信
sign_in_with_google sign_in_with_google

5622 位用户此时在线

24小时点击排行 Top 10:
  1. 本站自动实时分享网络热点
  2. 24小时实时更新
  3. 所有言论不代表本站态度
  4. 欢迎对信息踊跃评论评分
  5. 评分越高,信息越新,排列越靠前