site stats
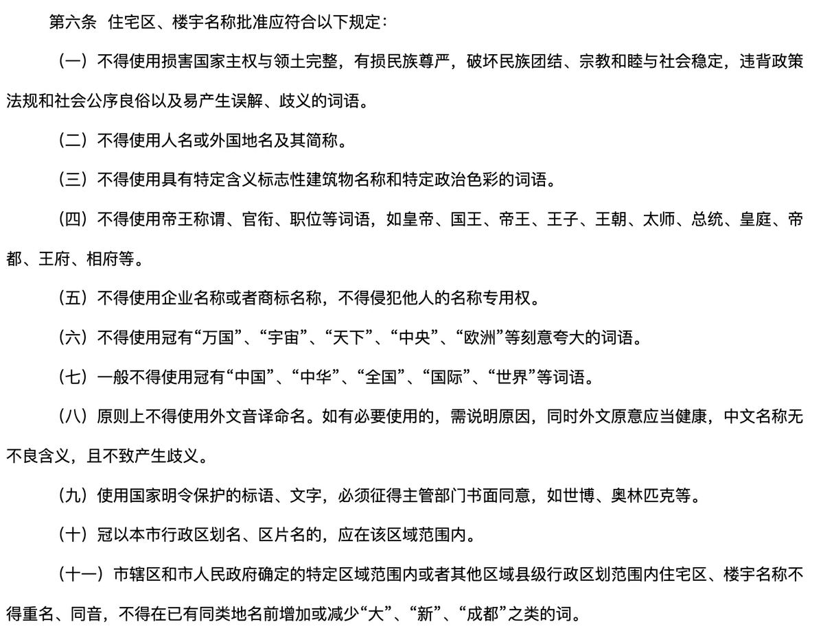
12月23日,成都市住房和城乡建设局、成都市民政局联合印发《成都市具有重要地理方位意义的住宅区、楼宇名称批准管理办法》,禁止使用“万国”“宇宙”“天下”“中央”“欧洲”等刻意夸大的词语。一般不得使用“中国”“中华”“全国”“国际”“世界”等词语,确需使用的应有充分理由并严格审核。
sign_in_with_google sign_in_with_google

7619 位用户此时在线

24小时点击排行 Top 10:
  1. 本站自动实时分享网络热点
  2. 24小时实时更新
  3. 所有言论不代表本站态度
  4. 欢迎对信息踊跃评论评分
  5. 评分越高,信息越新,排列越靠前